Présentation du réseau PROMISE

L’action de PROMISE repose sur 7 piliers transdisciplinaires :
- Le partage de connaissances et compétences
- Le partage de données
- La surveillance de l’antibiorésistance
- La recherche clinique
- La communication et la sensibilisation
- La formation
- La structuration de réseaux émergents
L’antibiorésistance est un problème majeur de Santé Publique impactant la santé humaine, la santé animale et les écosystèmes environnementaux. Lutter efficacement contre l’antibiorésistance nécessite une approche One Health tenant compte de la dépendance entre ces 3 santés. La mise en pratique de cette approche reste néanmoins difficile tant les 3 secteurs concernés sont différents.
Lancé en 2021 dans le cadre du Plan Prioritaire de Recherche Antibiorésistance, le projet PROMISE (https://amr-promise.fr/fr/) réunit les principaux acteurs impliqués dans la lutte contre l’antibiorésistance en France (25 réseaux professionnels et plus de 40 unités de recherche, issus des 3 secteurs) pour construire une communauté One Health Antibiorésistance. PROMISE vise à favoriser les interactions entre des acteurs travaillant habituellement en silo et permettre à ses membres de coordonner leurs actions.

Les 25 réseaux membres de PROMISE
Quelles sont les activités du réseau PROMISE ?
⊰ 1 ⊱
Une analyse croisée et intersectorielle des données de consommation (Antimicrobial use ou AMU) / résistance (antimicrobial resistance ou AMR) d’antibiotiques en France. Cette analyse permettra de croiser les données agrégées de 13 dispositifs de surveillance en santé humaine et animale. Elle permettra d’évaluer d’éventuelles corrélations entre consommation et résistance pour différents couples bactéries – antibiotiques.
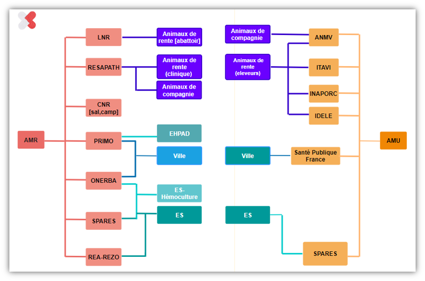
Les dispositifs de surveillance contribuant à l’analyse intersectorielle de PROMISE
En rouge, les dispositifs collectant des données de résistance (AMR). En orange, les dispositifs collectant des données de consommation (AMU). Au centre sont indiqués les secteurs pour lesquels chaque dispositif collecte des données. La santé animale est figurée en violet et la santé humaine en bleu/vert. Abréviations utilisées : CNR = Centre National de Référence ; sal. = salmonelles ; camp. = campylobacter ; EHPAD = Établissement d’hébergement pour personnes âgées dépendantes ; ES = Etablissement de santé.
⊰ 2 ⊱
La création d’un entrepôt de données One Health commun rassemblant les données de surveillance des 3 secteurs. Cet entrepôt facilitera l’accès aux données de surveillance et leur visualisation et permettra de croiser les données plus facilement. Il ouvrira la voie à une surveillance plus intégrée de l’antibiorésistance.

L’entrepôt de données PROMISE
Cet entrepôt rassemblera des données issues des 3 secteurs (consommation/résistance + données d’exposome = ensemble des facteurs d’exposition chimique/cliniques/environnementaux) rendues interopérables grâce à l’expertise bio-informatique de l’INRIA.
⊰ 3 ⊱
L’organisation d’événements permettant à la communauté de se rassembler.
Plus d’informations sur les événements organisés par PROMISE sur la page actualités du réseau : https://amr-promise.fr/fr/news/
⊰ 4 ⊱
Le lancement d’études cliniques de grande envergure associant les 4 principaux réseaux de recherche clinique de réanimation et d’infectiologie en France.

Étude CONSTANTINE
Étude épidémiologique one-shot impliquant les 4 réseaux de recherche clinique impliqués dans PROMISE.
Objectif: description de l’utilisation de l’antibiothérapie en Réanimation, avec une vision globale, et ciblée sur le patient
Valeur ajoutée: Volume de patient important + suivi à 30 jours
⊰ 5 ⊱
Le lancement d’une formation diplômante permettant aux professionnels des 3 secteurs de se former à l’antibiorésistance et au OneHealth.
- 7 modules de formation initiale et continue
- 31 conférenciers
- 110h en distanciel, 100% numérique
- 2 MOOCs en support pédagogique
Retrouver la formation:
https://amr-promise.fr/fr/formation/
⊰ 6 ⊱

Les indicateurs préliminaires de surveillance de l’antibiorésistance dans l’environnement retenus par AMR-Env.
La coordination d’un réseau réfléchir à la surveillance de l’antibiorésistance dans l’environnement : AMR-Env. Ce réseau, constitué d’une vingtaine d’équipe de recherche dispersées sur la France entière, a pour objectif de définir des indicateurs communs pour la surveillance de l’antibiorésistance dans l’environnement en France et de définir des protocoles de mesures standardisés pour ses indicateurs.
Plus d’information sur les objectifs d’AMR-Env : https://amr-promise.fr/fr/amr-env/
⊰ 7 ⊱
La structuration d’un réseau dédié à la recherche préclinique en antibiothérapie : AntibioDEAL.
Plus d’information sur les objectifs d’AntibioDEAL : https://amr-promise.fr/fr/antibiodeal/
PROMISE est une opportunité unique pour structurer la communauté de l’antibiorésistance et faire de la France un modèle à suivre en Europe en matière de coordination One Health en recherche.
Retrouver le Réseau PROMISE
Les coordinateurs :
Marie-Cécile Ploy – marie-cecile.ploy@unilim.fr
Bruno François – bruno.Francois@chu-limoges.fr
Chef de projet :
Yohann Lacotte – Yohann.lacotte@inserm.fr





